Welsh Centre for Printing and Coatings
Tuesday November 19, 2024
Figure 3: Simplified block diagram showing the major components of a microcontroller
The clock generates a signal that oscillates between a high and a low state and acts like a metronome which coordinates/synchronizes the actions of the different microcontroller elements.
Figure 5: Pins reserved for an external clock signal on the Atmel ATmega328 microcontroller.
Figure 6: Examples of the crystal oscillators used with microcontrollers. a) The circuit symbol for a crystal; b) A 16Mhz crystal packaged as a component; c) the external crystal provided with the ATmega328 chip on the Arduino nano board.
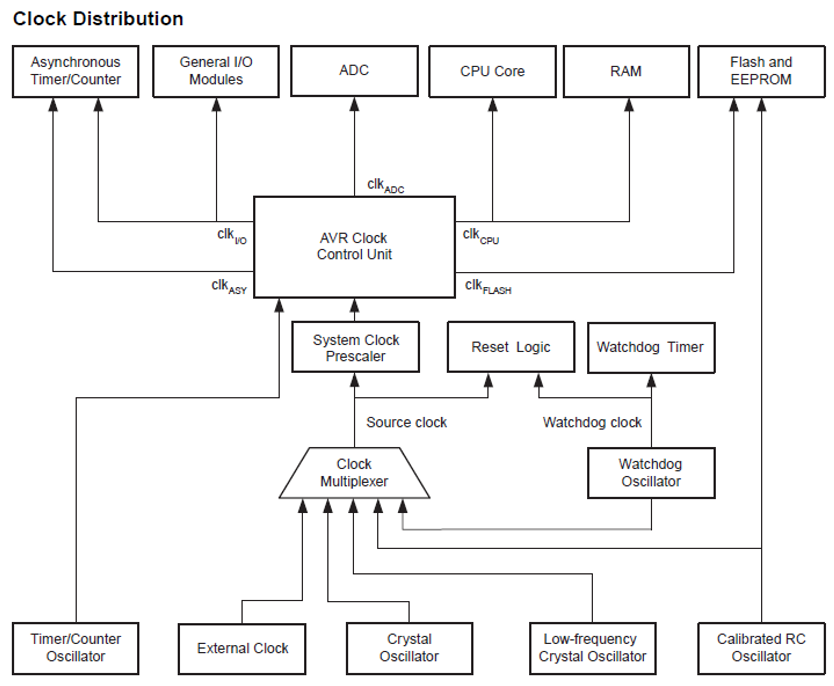
Figure 7: Clock distribution of the ATmega328 (Reproduced from Figure 8.1 of the Atmel ATmega328 data sheet).
The CKSEL3..0 are special memory locations in flash memory (“fuses”) that are used to set the clock sources as shown in Table 9.1 of the data sheet reproduced below.
There are two registers accessible to the programmer with respect to the clock. These are
OSCCAL - Oscillation Calibration Register used to trim the calibrated internal RC oscillator to remove process variations from the oscillator frequency.yCLKPR – Clock Prescale Register whose bits define the division factor between the selected clock source and the internal system clock. These bits can be set at run-time to vary the clock frequency to suit the application requirements.The control unit is responsible for
During operation the address in the program counter is loaded into the Memory Address Register and a request is sent onto the address bus to retrieve the data stored at that memory location.
The data at a particular memory location is loaded from the data bus into the Memory Data Register before being passed to the instruction register or being operated on.
After fetching an instruction from program memory, the microcontroller stores it in the instruction register.
Figure 8: The three busses in the ATmega328 microntroller.

Machine Code
1110011100001001
1110011000010111
0000111100000001
1001001100000000
1111111100000000
Each instruction is carried out by a sequence of operations, known as the fetch-decode-execute cycle illustrated as a flow chart in Figure 9.
Figure 9: A flow chart illustrating the fetch-decode-execute cycle
The process is illustrated as an algorithm below
Step 1:
MAR <- (PC)
Step 2:
(PC) <- (PC) + 1
Step 3:
MDR <- (MAR)
Step 4:
IR <- (MDR)
#include <stdint.h>
//I/O and ADC Register definitions taken from datasheet
#define PORTD (*(volatile uint8_t *)(0x2B))
#define DDRD (*(volatile uint8_t *)(0x2A))
#define PIND (*(volatile uint8_t *)(0x29))
#define PORTB (*(volatile uint8_t *)(0x25))
#define DDRB (*(volatile uint8_t *)(0x24))
#define PINB (*(volatile uint8_t *)(0x23))
int main(void)
{
//Set Data Direction Registers
DDRD = DDRD & 0b11110011; //setup bits 2 and 3 of port D as inputs
DDRB = DDRB | 0b00000011; //setup bits 0 and 1 of port B as outputs
PORTB = PORTB & 0b11111100; //both pins B0 (D8) and B1 (D9) start low
PORTD = PORTD | 0b00001100; // Enable the pull up resistor for bits 2 and 3 of port D
for(;;)
{
if((PIND & 0b00000100) == 0)
{
PORTB = PORTB | 0b00000001; //sets port B, bit 0 to logic 1/high, switches the LED connected to D8 on
}
else if ((PIND & 0b00001000) == 0)
{
PORTB = PORTB | 0b00000010; //sets port B, bit 1 to logic 1/high, switches the LED connected to D9 on
}
else
{
PORTB = PORTB & 0b11111100; //sets bits 0-5 of port B to logic 0/low, switches off both the LED's
}
}
}Code: main.c
00000080 <main>:
#define PINB (*(volatile uint8_t *)(0x23))
int main(void)
{
//Set Data Direction Registers
DDRD = DDRD & 0b11110011; //setup bits 2 and 3 of port D as inputs
80: 8a b1 in r24, 0x0a ; 10
82: 83 7f andi r24, 0xF3 ; 243
84: 8a b9 out 0x0a, r24 ; 10
DDRB = DDRB | 0b00000011; //setup bits 0 and 1 of port B as outputs
86: 84 b1 in r24, 0x04 ; 4
88: 83 60 ori r24, 0x03 ; 3
8a: 84 b9 out 0x04, r24 ; 4
PORTB = PORTB & 0b11111100; //both pins B0 (D8) and B1 (D9) start low
8c: 85 b1 in r24, 0x05 ; 5
8e: 8c 7f andi r24, 0xFC ; 252
90: 85 b9 out 0x05, r24 ; 5
PORTD = PORTD | 0b00001100; // Enable the pull up resistor for bits 2 and 3 of port D
92: 8b b1 in r24, 0x0b ; 11
94: 8c 60 ori r24, 0x0C ; 12
96: 8b b9 out 0x0b, r24 ; 11
for(;;)
{
if((PIND & 0b00000100) == 0)
98: 4a 99 sbic 0x09, 2 ; 9
9a: 02 c0 rjmp .+4 ; 0xa0 <main+0x20>
{
PORTB = PORTB | 0b00000001; //sets port B, bit 0 to logic 1/high, switches the LED connected to D8 on
9c: 28 9a sbi 0x05, 0 ; 5
9e: fc cf rjmp .-8 ; 0x98 <main+0x18>
}
else if ((PIND & 0b00001000) == 0)
a0: 4b 99 sbic 0x09, 3 ; 9
a2: 02 c0 rjmp .+4 ; 0xa8 <main+0x28>
{
PORTB = PORTB | 0b00000010; //sets port B, bit 1 to logic 1/high, switches the LED connected to D9 on
a4: 29 9a sbi 0x05, 1 ; 5
a6: f8 cf rjmp .-16 ; 0x98 <main+0x18>
}
else
{
PORTB = PORTB & 0b11111100; //sets bits 0-5 of port B to logic 0/low, switches off both the LED's
a8: 85 b1 in r24, 0x05 ; 5
aa: 8c 7f andi r24, 0xFC ; 252
ac: 85 b9 out 0x05, r24 ; 5
ae: f4 cf rjmp .-24 ; 0x98 <main+0x18>
000000b0 <_exit>:
b0: f8 94 cli
000000b2 <__stop_program>:
b2: ff cf rjmp .-2 ; 0xb2 <__stop_program>

| Assembler | Machine Code | Documentation |
|---|---|---|
ldi r16, 0b01111001 |
1110 0111 0000 1001 | ![]() |
ldi r17, 0b01100111 |
1110 0110 0001 0111 | See cell above |
add r16, r17 |
0000 1111 0000 0001 | ![]() |
sts 0xFF00, r16 |
1001 0011 0000 0000 1111 1111 0000 0000 | ![]() |
In this section we have:
This week on the canvas course pages, you will find a short quiz to test your knowledge on these topics.
The status and control register also contains bits that can change the operation of the microcontroller. For example the global interrupt enable bit is set if interrupts have been enabled. Interrupts will be discussed in EG-252 next year.
The duty cycle is \(\mu=T_\mathrm{on}/\left(T_\mathrm{on}+T_\mathrm{off}\right)\) and \(\mu = 0.5\) (50%) if \(T_\mathrm{on}=T_\mathrm{off}\). That is for half of a cycle (i.e. for \(T_\mathrm{on}\)s) it is in a high state and for the other half of the cycle (for \(T_\mathrm{off}\)s) it is in a low state.
If the frequency is \(x\)MHz, then the microcontroller can execute \(x\) million instructions a second and each instruction takes 1/x microseconds to execute. Therefore, for the ATmega328 with internal clock the execution speed is 0.125\(\mu\)s per instruction. For the ATmega328 on the Arduino nano it is half this.
The carry flag C comes from the status register.
This file is not completely accurate as the assembler used has assumed the memory space is 8-bits wide where as it is actually 16-bits wide. This means each memory address shown should be divided by 2.